首届MIB全球供应链安全与管理专业能力竞赛由全国国际商务专业学位研究生教育指导委员会指导,永利yl23411和大连瀚闻资讯有限公司主办,永利yl23411承办,北京高校国际商务专业虚拟教研室、北京高公司党建工作样板支部国际商务系教工党支部协办。本次大赛致力于深入推进学术学位与专业学位研究生教育分类发展,着力提升拔尖创新人才自主培养质量,完善国际商务专业学位研究生教育评价机制,加强国际商务专业学位研究生教育的实践应用能力培养,提升国际商务专业学位公司产品质量。
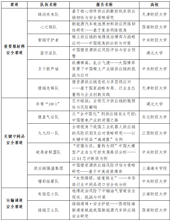
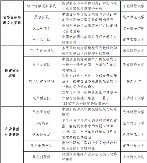
本届竞赛包括“重要原材料安全”、“关键中间品安全”、“运输通道安全”、“主要目标市场安全”、“能源安全”、“产业转型升级”6个赛道,共收到来自全国74所高校183篇参赛作品。经过专家函评,27支队伍脱颖而出,成功晋级决赛。
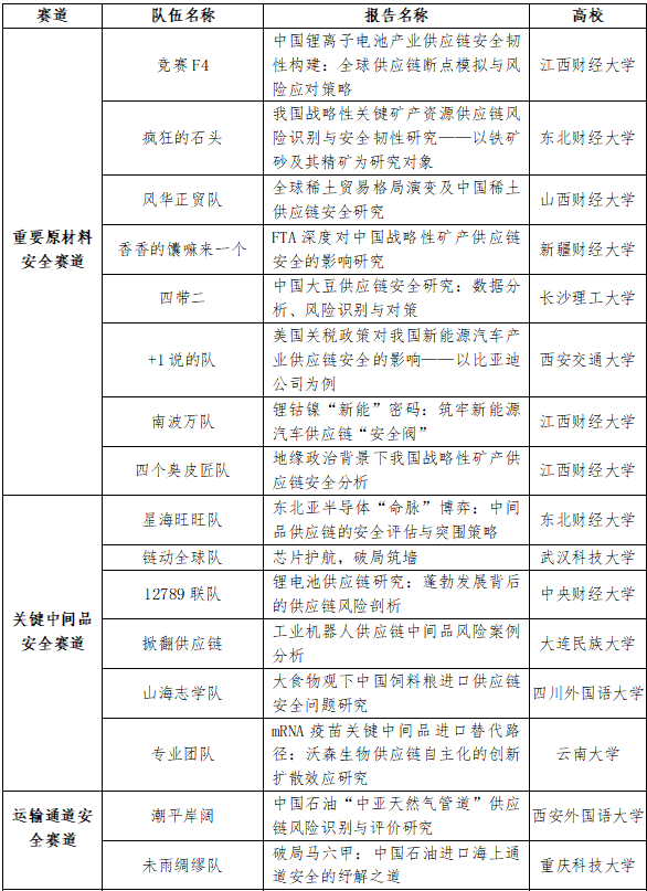
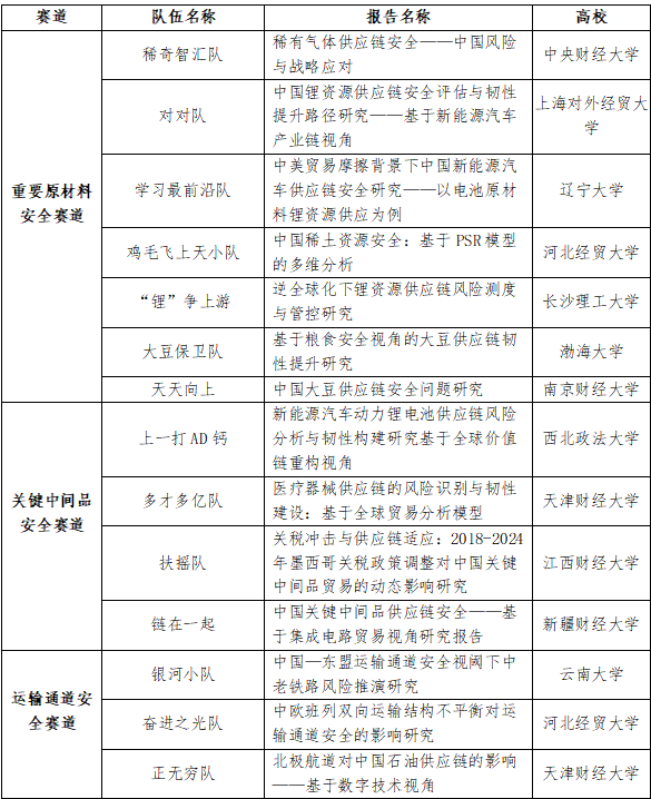
本届大赛秉持公平公正原则,采取完全匿名和“双盲”形式评审,评审专家组由高校专家和行业专家组成。竞赛组委会根据本届比赛“作品多、质量高”的实际情况,研究决定各赛道初赛排名前15%的队伍入围决赛,角逐一、二等奖。各赛道初赛排名前16%-30%为三等奖,前31%-50%为优秀奖,各获奖队伍的指导教师为优秀指导教师。竞赛优秀成果将获得主办单位的进一步推荐使用,包括向国家有关部门报送、期刊杂志发表或结集出版等。
本次大赛决赛将于2025年4月19日在永利yl23411(沙河校区)举行。决赛形式为参赛队伍现场展示汇报研究报告,决赛评审专家组由来自高校和行业专家组成。入围决赛的参赛队伍须在4月15日之前提交最终版参赛报告,决赛展示汇报时间不超过10分钟,问答环节不超过5分钟,评委现场对展示汇报部分打分。决赛最终成绩=初赛得分×50%+决赛现场展示汇报得分×50%,根据各参赛队伍决赛最终成绩评出一等奖与二等奖,并根据现场表现评出最佳风采奖。决赛具体事宜会务组会另行通知参赛队伍。同时,欢迎各校代表队以及兄弟院校师生现场观赛。决赛议程敬请关注本公众号后续通知。
首届MIB全球供应链安全与管理专业能力竞赛初赛圆满结束,感谢所有参赛公司代表队对本次大赛的关注和支持。预祝各入围决赛的代表队在接下来的比赛中取得佳绩!
全国国际商务专业学位研究生
全球供应链安全与管理专业能力竞赛组委会
2025年3月31日
表1:入围决赛(角逐一等奖、二等奖)代表队名单


表2:三等奖名单


表3:优秀奖名单



相关链接
国际商务教指委:首届MIB全球供应链竞赛初赛结果通知